兰州南山路何时才能竣工?
兰州南山路何时才能竣工?
说起兰州的城市道路建设,就两个字——【缺路】。其中,南山路和西关十字是最有看点的。
【南山路】
作为兰州市城建史上一次性完成规模最大的市政项目,南山路工程的建设一直牵动着兰州市400多万群众的心。

兰州十四五规划,可以看出南山路西客站段仍未完工
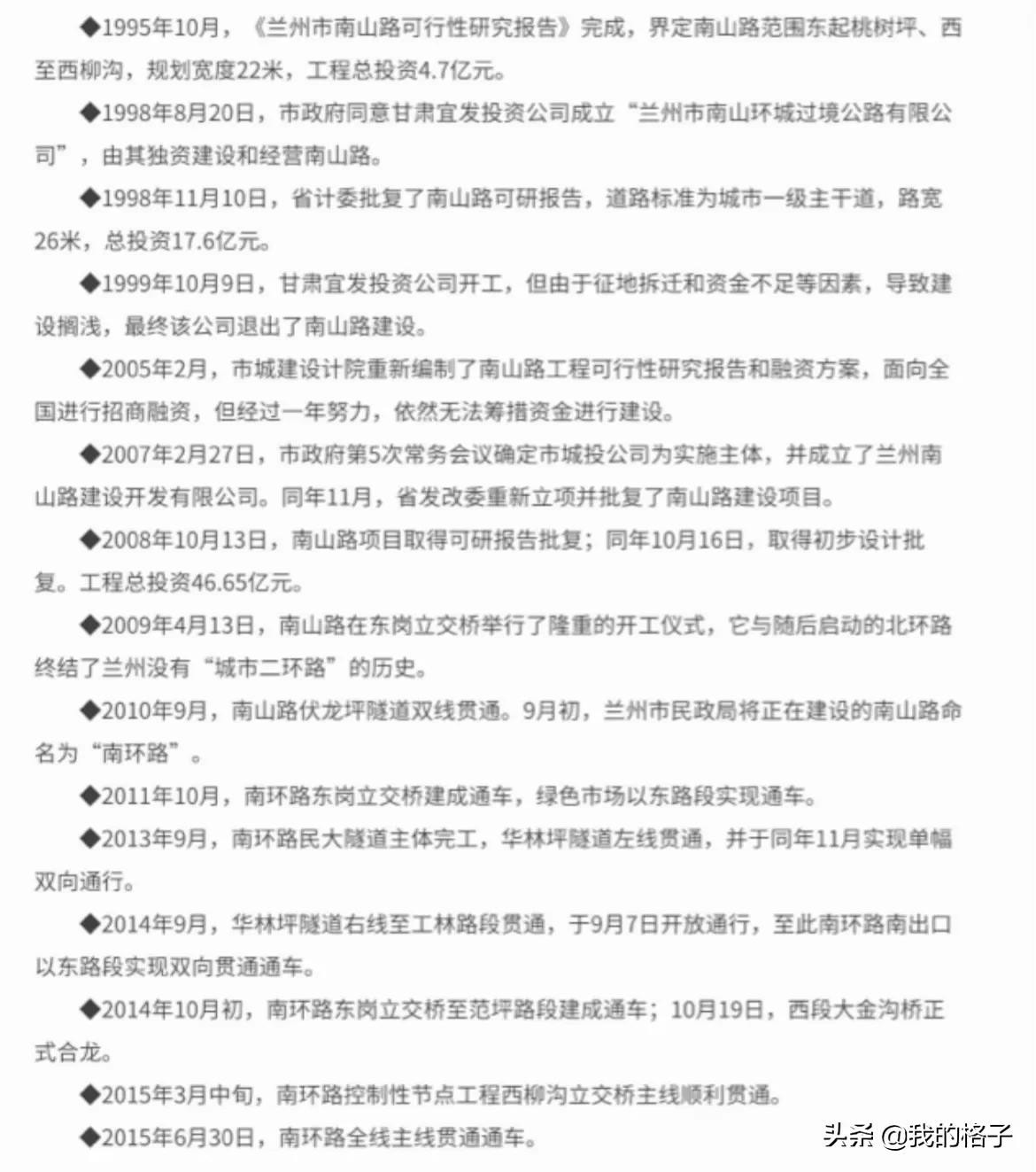
1995年兰州市委、市政府就提出建设南山路工程,但是前前后后修炼了20年之久,慢出名了还被中央电视台报道过。为啥这么慢?这么难?下图罗列了南山路20年的建设历程,大家自行感受一下南山路的跌宕起伏!

南山路出生的这20年
2015年,南山路终于全线通车了。但是,兰州人民都知道,兰州市最大的肠梗塞就在南山路上的建西西路,西客站南边中车厂区这一段成为了一个巨大的堵车点。
好消息是➡随着中车厂区在今年3月底搬迁完成,这一段肠梗塞终于要改造了!计划将废弃现有建西西路路段,将道路向南平移,如下图。并计划建设高架通过(但这一计划估计很悬,没钱!!!)

西客站南广场规划
但是,从中车拆迁完成到建西西路改道重建完成,这中间不知道又要经历多少挫折,兰州人民不知道又要等待多久?算一算,要是到2025年能完成的话,这条南山路可就真的修炼了30年整了!

中车老厂区
今天先写到这儿,明天写个更狠的世纪工程——西关十字,看看它的最新建设情况!
关注@我的格子,看最新建设动态!
-
- 原来娶一位乌克兰姑娘还是很容易的;不要车不要房
-
2025-12-16 09:04:22
-
- 贾宝玉人物形象点评
-
2025-12-16 09:02:08
-
- 动物星球·世界名犬赏析——苏格兰猎鹿犬!
-
2025-12-16 08:59:54
-
- “亚洲第一美胸”:演潘金莲成名,28岁住豪宅,如今落魄到卖拉
-
2025-12-16 08:57:39
-
- 一组图教你如何正确拉筋!别再忍痛拉筋,费劲还伤身,收藏一下吧
-
2025-12-16 08:55:25
-
- 为何小孩子被称为“火娃”,家里有小孩子的一定要知道
-
2025-12-16 08:53:10
-
- 吐血整理,2024北京春节攻略
-
2025-12-16 08:50:56
-
- 济南公交女色狼又现身!这次把魔爪伸向司机了
-
2025-12-16 08:48:42
-
- 一贫如洗的真心与一事无成的温柔
-
2025-12-15 00:10:21
-
- 舞动祖国情怀 豹澥一小学子打卡新学期
-
2025-12-15 00:08:06
-
- 盘点下:哪些人群精日?
-
2025-12-15 00:05:52
-
- 你还记得上海外滩那座著名的情人墙吗?
-
2025-12-15 00:03:37
-
- 科沃兹的故障率高吗?车主2.1万公里后爆料出这几个难以接受的缺点
-
2025-12-15 00:01:23
-
- 洪宝莲“牺牲”有多大?为戏装傻被嫌弃,如今颜值碾压林品如
-
2025-12-14 23:59:08
-
- 英译汉怎么拍照翻译?识别小技巧
-
2025-12-14 23:56:54
-
- 杨幂早期泳衣照片:回顾青春岁月的美好瞬间
-
2025-12-14 23:54:40
-
- 南京西站,老下关人的记忆
-
2025-12-14 23:52:25
-
- 亮剑中李云龙结局为什么是自杀
-
2025-12-14 23:50:11
-
- 汉武帝和吕皇后之间是爱情还是政治
-
2025-12-14 23:47:57
-
- 杨幂在央视门口遭男子动手强扰!不幸发生肢体接触引网友热议
-
2025-12-14 23:45:42



女生对你透露感情史是什么意思?该怎么应对
高晓松新作《越过山丘》歌词解读
4本都市YY种马文,萝莉控御姐控应有尽有,每一本后宫至少30起步
《古惑仔》洪兴14位老大,你最多记得10个,后面4个你一定不记得
呼兰大侠就是杨中山呼兰大侠案真实情况
俞敏洪妻子照片(俞敏洪的婚史)
收音机十大名牌(收音机十大名牌第一名是谁)
3本妖艳女主撩清冷禁欲男主文:《欢喜债》撩人小妖精x高冷禁欲男
20款棒针编织帽子,非常好看又实用,织女们收藏!附10款图样
作者 - 蟹总作品集,偏现实向,多糙汉