杭州人请注意!为你白话版详解杭州购房新政
杭州人请注意!为你白话版详解杭州购房新政
杭州购房新政发布,简称杭州新三条,利好“二手房”,利好“新杭州人”,利好“三孩家庭”。

政策原文:
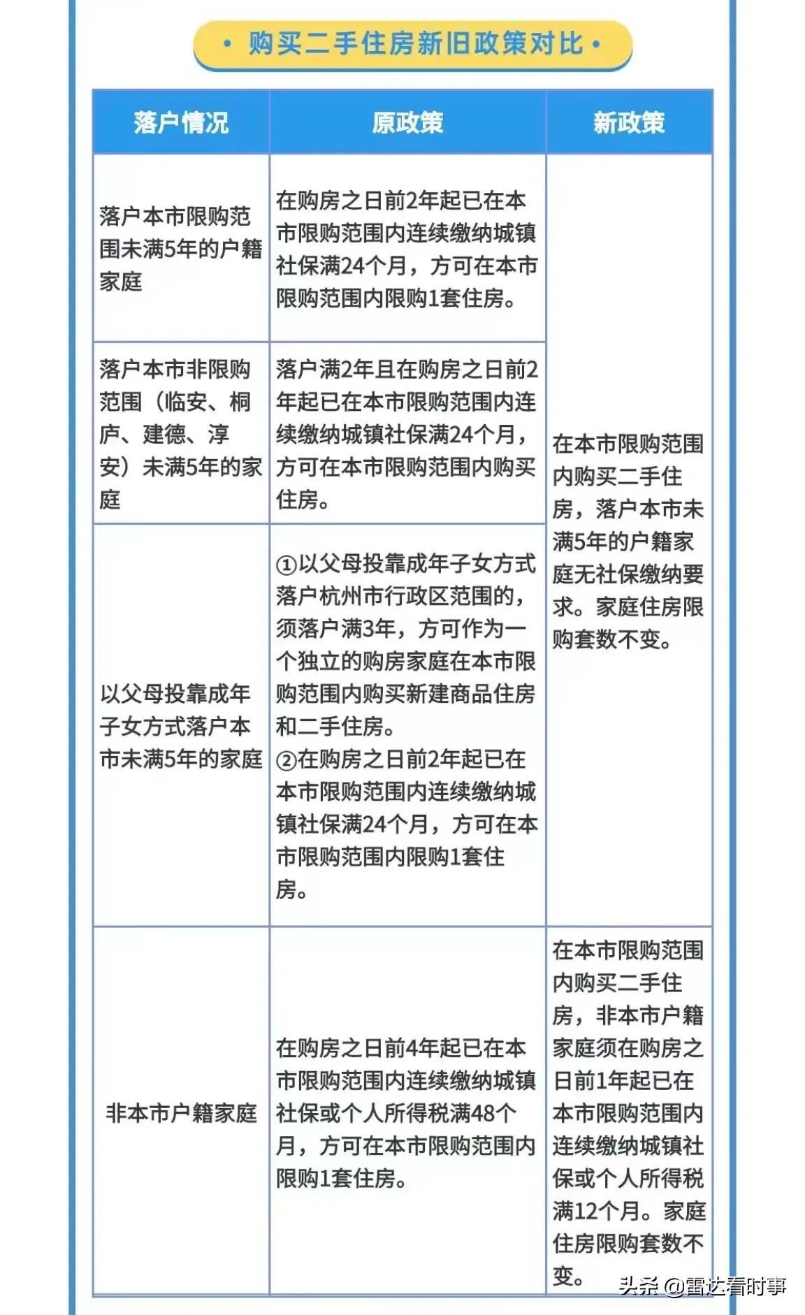
《通知》明确优化二手住房交易政策。在本市限购范围内购买二手住房的,对落户本市未满5年的户籍家庭取消原“在购房之日前2年起已在本市限购范围内连续缴纳城镇社保满24个月”的规定;对非本市户籍家庭,将原“在购房之日前4年起已在本市限购范围内连续缴纳城镇社保或个人所得税满48个月”的规定调整为“在购房之日前1年起已在本市限购范围内连续缴纳城镇社保或个人所得税满12个月”。
《通知》明确进一步完善税收调节政策。对本市限购范围内,个人转让家庭唯一住房的,增值税征免年限由5年调整到2年。个人转让非家庭唯一住房的,增值税征免年限仍为5年。
《通知》明确更好满足三孩家庭购房需求。一是符合条件的三孩家庭,在本市限购范围内限购的住房套数增加1套;二是符合条件的三孩家庭在报名参加新建商品住房公开摇号销售时,参照“无房家庭”优先摇号。
《通知》自发布之日起施行,原有政策与《通知》不一致的,以《通知》为准。

太文气,看不懂,不明白是吧?大白话解释就是:
1,落户即可购房1套(二手房)。家庭买二套房还是要落户满5年。
2,外地户籍购房之日起往前推,社保或者个税连续交满12个月即可购房1套(二手房)。
3,个人或者家庭出售名下唯一房产,产证办出时间满两年免增值税。
4,个人或家庭出售房产非名下唯一房产,依然是满5年可免增值税。
5,三胎家庭,在原有购房基础上增加一套购房名额。参与摇号算无房家庭优先摇号。
6,新房购买政策依然延续之前的购房资格。

【新旧政策对比】

新政的意思也明显,第一鼓励新来杭州的人在杭州安家立业,为杭州贡献几年之后可以参与新房摇号,享受杭州房价倒挂福利。第二鼓励大家多生娃,生三胎。大学毕业生可以考虑来杭州发展,除了这些还有大学生租房补贴,大学时就业补贴等福利,杭州欢迎你!
请关注我@雷达看时事,每天与你分独到的享时事评论。
-
- 当年比较前卫的6部太空电影,部部震撼,每部都是视觉盛宴
-
2025-05-24 22:45:41
-
- 别再把“旅途综合症”不当病
-
2025-05-24 22:43:26
-
- 女足U17世界杯积分榜:中西巴美德日智利开门红,东道主8球惨败
-
2025-05-24 22:41:10
-
- 真相大白!刘国梁被调查事件大反转,人民日报官宣,球迷们安心了
-
2025-05-24 22:38:55
-
- 中秋节为何与福满天下美酒相得益彰?
-
2025-05-24 22:36:39
-
- 刺激战场国际服迎2.45G大更新!死斗新地图加入 护具史诗级增强
-
2025-05-24 22:34:23
-
- 盘点云南省值得去的五大景点
-
2025-05-24 22:32:08
-
- 早熟西瓜品种十大排行榜 黑美人上榜,第一口感一流
-
2025-05-24 22:29:52
-
- 手上的50元纸币,是这个年份价值3300元,你能找到吗?
-
2025-05-24 22:27:36
-
- 爱养成3旅人攻略 男生旅人达成条件介绍
-
2025-05-24 22:25:20
-
- 中石油与地炼“联姻”背后的秘密
-
2025-05-24 22:23:05
-
- Theshy的阿卡丽有多强?单杀还不够,拆塔自信回城挺进四强
-
2025-05-24 22:20:49
-
- 抗日战争时期东北真的没有抵抗吗?
-
2025-05-09 23:19:38
-
- 黄河的源头在哪里
-
2025-05-09 23:17:22
-
- “袖珍狗”到底有多小?小到可以放进口袋里,长度只有一个手指头
-
2025-05-09 23:15:05
-
- 表情包 | 我要离家出走,让你没宝宝
-
2025-05-09 23:12:50
-
- 《语文课内外》一本语文老师投稿成功率99%的期刊
-
2025-05-09 23:10:34
-
- 华夏文旅中国第一企 爱国爱家从我做起
-
2025-05-09 23:08:19
-
- 关于12星座的一切,你懂多少?
-
2025-05-09 23:06:03
-
- 卓伟惊爆宋小宝出轨女粉丝?
-
2025-05-09 23:03:47



乔任梁被吊起来的照片(乔任梁被吊着的图片)
呼兰大侠就是杨中山呼兰大侠案真实情况
俞敏洪妻子照片(俞敏洪的婚史)
20款棒针编织帽子,非常好看又实用,织女们收藏!附10款图样
收音机十大名牌(收音机十大名牌第一名是谁)
杨子父亲(杨子父亲最新消息)
经济学家华生(经济学家华生的第一段婚姻)
4本都市YY种马文,萝莉控御姐控应有尽有,每一本后宫至少30起步
蝼蛄为什么不能踩死(蝼蛄被一脚踩死有什么说法吗)
「推文汇总」男主恋爱脑卑微舔/狗人设现言第一弹