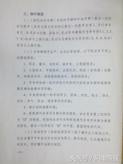
中牟市民注意!6日零时起机动车单双号限行,详细规定公布
2025-12-24 17:13 来源:网络 点击:
中牟市民注意!6日零时起机动车单双号限行,详细规定公布
河南商报首席记者 李江瑞
河南商报记者了解到,中牟县政府今天发布通告,从12月6日零时起,实施机动车单双号限行。(河南商报编辑 张雅露 见习编辑 高予妍)



相关标签:
-
- 阅兵车牌号是1949和2019!网友:这细节,瞬间哭了
-
2025-12-24 17:11:30
-
- 黄景瑜许魏洲同时期出道,为何差距甚大
-
2025-12-24 17:09:15
-
- 「日常生活口语」我受不了了 I'm sick of it
-
2025-12-24 17:07:01
-
- 清涧县多渠道建设城市基础设施
-
2025-12-23 19:58:32
-
- 焦作城市发展投资(控股)集团拟发行26.7亿元公司债,已获上交所反馈
-
2025-12-23 19:56:18
-
- 中国省份城市排名
-
2025-12-23 19:54:04
-
- 冬天看雪值得推荐的9个城市,你都去过哪几个?
-
2025-12-23 19:51:49
-
- 河南省商丘市一个四线城市怎么这么多火车站
-
2025-12-23 19:49:35
-
- 猎豹飞腾2.0L四驱,难得一见的硬货,国内首款城市越野车!
-
2025-12-23 19:47:21
-
- 湛江地铁要来了啦,(高清图)湛江市城市综合交通体系规划图
-
2025-12-23 19:45:07
-
- 陕西有机场的城市
-
2025-12-23 19:42:52
-
- 皖北地区淮北市我们终于可以理直气壮的直呼为四线城市啦!
-
2025-12-23 19:40:38
-
- 2023年安徽16个城市最新等级划分公布,芜湖未进二线
-
2025-12-23 19:38:24
-
- 菜场的细节,城市的表情|上海菜场图鉴
-
2025-12-23 13:26:09
-
- 襄阳和南阳谁才是宁西高铁之间的节点城市?
-
2025-12-23 13:23:55
-
- 山东省车牌照字母各代表的城市
-
2025-12-23 13:21:41
-
- “房东的猫”创作《时光,一如既往》在全网上线,致敬英雄城市
-
2025-12-23 13:19:26
-
- 我国52个开通地铁城市,江苏浙江最多,芜湖、南平、黄石上榜
-
2025-12-23 13:17:12
-
- 《伤心城市》繁华背后的寂寞悲歌,心碎旋律中迷失的爱与哀愁
-
2025-12-23 13:14:58
-
- 中国有多少城市?
-
2025-12-23 13:12:43



美国式禁忌一共四集,这是一部留给美国人自己反省的伦理道德大片
最新韩国电视剧(排名不分先后2025年韩剧必看指南)
盘点!顾了之合集(9本):《你是迟来的欢喜》《咬定卿卿不放松》
井川里予黑料 改名风波后,又被爆私生活混乱
儿子过生日妈妈送什么礼物好
认干亲到底好还是不好 认干亲有什么忌讳吗
世界十大恐怖童谣,血腥玛丽用2800少女的血驻颜
2023年世界上最有钱的十座城市,里面每一个人都是百万富翁!
母女二人“共侍一夫”,只因缺爱
Po文~《叛城》作者:弃吴钩