零基础转行出纳!出纳实操操作详解,一文教会你
2026-03-13 13:26 来源:网络 点击:
零基础转行出纳!出纳实操操作详解,一文教会你
出纳的工作内容与会计的工作内容不太一样,既然是零基础,那需要了解出纳的工作内容与程序,怎么做账务处理,怎么办理现金业务,怎么办理现金结算、银行结算以及工作技能等等,这些工作内容都会在下面的文章里找到答案,快来学习吧!
出纳实务操作目录


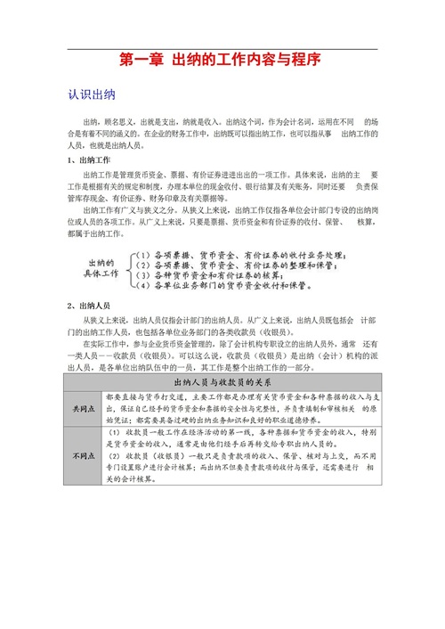
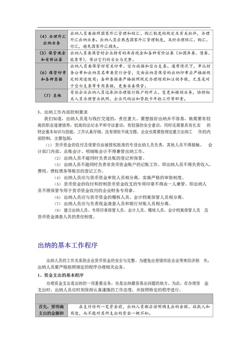
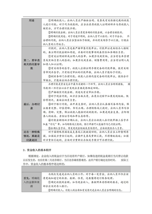
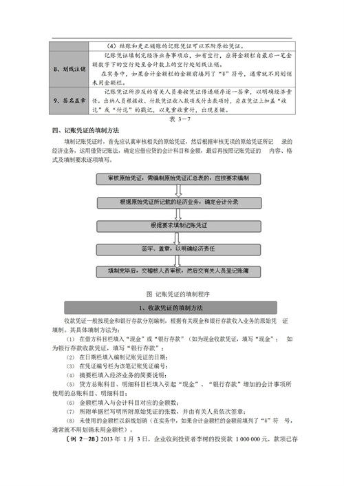
第一章:出纳的工作内容与程序





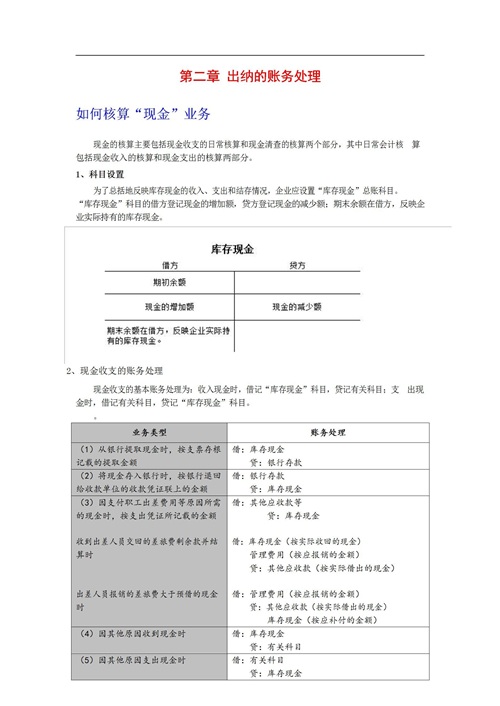
第二章:出纳的账务处理




























出纳的账务处理还没有更新完整,剩下的章节也没有更新,但是出纳的工作内容确是需要学习的,我们可以看目录就知道出纳有多少内容需要做,需要学习的,剩下的内容可撕领取完整版~

相关标签:
-
- 烂橘子寿终正寝?十年运营,留下无尽BUG与回忆!EA App能接盘吗?
-
2026-03-13 13:23:49
-
- 地球上的绿色地狱——亚马逊丛林
-
2026-03-13 13:21:35
-
- 仲尼事件:巴厘岛的沉浮
-
2026-03-13 13:19:21
-
- 新手钓鱼入门指南:从零开始的垂钓初体验!
-
2026-03-13 13:17:06
-
- 名家精品国画《八骏图》欣赏
-
2026-03-13 13:14:52
-
- 历任武警司令员•人民的忠诚卫士(二)
-
2026-03-13 13:12:38
-
- 张家辉与张学友:异父异母的兄弟情深
-
2026-03-13 07:06:56
-
- 为什么红军长征的意义是革命火种的传承与民族精神的升华?
-
2026-03-13 07:04:42
-
- 娘家和婆家,到底有何区别?福建男子吐槽引发网友热议!
-
2026-03-13 07:02:28
-
- 美军单兵装备 真的很贵 但质量绝对没得说
-
2026-03-13 07:00:13
-
- 湖人VS76人前瞻:湖人冲击第11胜,詹眉PK恩比德,76人捍卫主场
-
2026-03-13 06:57:59
-
- 订婚后可以同居吗?订婚后可以去男方家住吗?
-
2026-03-13 06:55:45
-
- 传说中镇守华夏气运的九鼎,最终去了何处
-
2026-03-13 06:53:31
-
- 8848开始“坠落”,8+256G宣布降8000元,从12999跌至4999
-
2026-03-13 06:51:16
-
- 周末去哪玩?玉黛湖滑雪场等你来嗨!带上孩子、约上朋友来玉黛湖雪场撒欢吧
-
2026-03-13 06:49:02
-
- 政治裂痕到经济虚化:西方衰落的五大标志
-
2026-03-13 06:46:47
-
- 地缘战略理论之一——马汉的海权论
-
2026-03-13 00:34:31
-
- 超绝身材,夏日炫酷的秘密武器——夏岚的白色辣妹棉短衣美拍分享
-
2026-03-13 00:32:16
-
- 被遗忘的战车,一战德国“Orion”坦克
-
2026-03-13 00:30:02
-
- 这款高贵兰花,不辜负贵州“草王”之名,随便一开,就价值千金
-
2026-03-13 00:27:48



美国式禁忌一共四集,这是一部留给美国人自己反省的伦理道德大片
女生怎么奖励自己 女生奖励自己的技巧
盘点!顾了之合集(9本):《你是迟来的欢喜》《咬定卿卿不放松》
最新韩国电视剧(排名不分先后2025年韩剧必看指南)
井川里予黑料 改名风波后,又被爆私生活混乱
儿子过生日妈妈送什么礼物好
世界十大天体海滩,在这里不穿衣服才是正常的
世界十大恐怖童谣,血腥玛丽用2800少女的血驻颜
母女二人“共侍一夫”,只因缺爱
五本病弱男主甜宠文!《成为病弱皇子的心头娇》《投喂病弱男配》