徐州地铁第二期建设规划已批复!又来4条地铁,徐州要发达了
徐州地铁第二期建设规划已批复!又来4条地铁,徐州要发达了
就在刚刚,徐州市轨道交通的第二批规划已经被正式批复!
《国家发展改革委关于江苏省徐州市城市轨
道交通第二期建设规划(2019-2024年)的批复》
发改基础〔2020〕105号
江苏省发展改革委:
你委《关于上报徐州市城市轨道交通近期建设规划(2019-2024)的请示》(苏发改基础发〔2019〕444号)收悉。经研究并商住房城乡建设部,现批复如下。
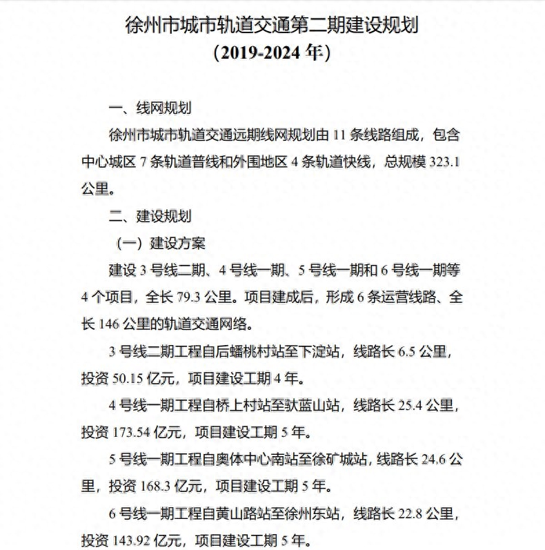
一、为更好支撑徐州城市功能区发展,提升公共交通服务水平,完善城市综合交通运输体系,原则同意徐州市城市轨道交通第二期建设规划,建设3号线二期、4号线一期、5号线一期、6号线一期等4个项目,规划期为2019-2024年。
二、在规划实施过程中,要按照现代、安全、高效、绿色、经济的原则,统筹城市开发进程、建设条件及财力情况,量力而行、有序推进项目建设。加强城市轨道交通枢纽综合立体开发,促进城市轨道交通可持续发展。
三、规划建设项目要加强综合交通衔接。统筹做好城市轨道交通与高速铁路、城际铁路等规划建设运营的衔接,强化与徐州东站等重要枢纽之间以及轨道交通线路之间的无缝衔接,提升旅客出行的安全性、便捷性。
四、严格按照建设规划和权限审批(核准)项目,基本建设方案不得随意变更。审批(核准)前应委托有资质的第三方机构开展项目评估,建立公示和信息公开制度,做好社会稳定风险防范工作。项目批复文件抄送我委,并按要求及时报送项目建设进展等情况。按照国家相关法律法规和规章要求,规范招标投标行为。
五、切实防范地方政府债务风险。严格按规划批复要求落实地方财政出资,并分年度纳入地方财政预算支出计划,具备条件后方可启动项目建设。建立持续稳定的建设资金保障机制,项目筹资模式、资金来源不得随意调整,严禁以债务性资金代替财政资金,严格落实融资资金偿还来源,严禁通过融资平台公司违规变相举债。我委将会同有关方面对项目资金落实情况开展专项检查等。
六、切实保障城市轨道交通工程质量和运营安全。高标准做好工程设计,加强项目建设的全程管理和监督。高度重视运营安全,在项目可行性研究和设计等前期工作中,充分考虑运营安全和服务需求;加强企业运营安全管理,做好人才队伍培养和储备。
七、深入研究站点与地块的综合开发统筹,加强站点与周边人流密度较大的商城、医院、社区、学校等的衔接,科学合理布设出入口,提高线路客流量;加强旅客服务和成本管理,提高运营效率和服务水平,增强经营和营收能力。
八、请你委会同有关部门加强规划实施过程中的监督检查,并依据相关规定做好项目后评价和竣工验收等有关工作,发现违规行为及时处置,遇有重大问题及时向我委报告。
附件:徐州市城市轨道交通第二期建设规划(2019-2024年)
国家发展改革委
2020年1月20日
附件内容



左右滑动查看更多
徐州市城市轨道交通第二期建设规划(2019-2024 年)示意图

—完—

-
- 物业五大行是哪几个(物业五大行指的是哪五家)
-
2025-11-28 01:12:24
-
- 科比坠机身亡真相大白(飞行员操作不当导致的)
-
2025-11-28 01:10:09
-
- 歌手吾恩确诊胃癌晚期!发文为自己祈福,直言35岁不想就此告别
-
2025-11-28 01:07:54
-
- 不粘锅的正确开锅方法(不粘锅的正确开锅方法)
-
2025-11-28 01:05:39
-
- 泰国话萨瓦迪卡是什么意思,萨瓦迪卡下一句怎么接
-
2025-11-28 01:03:24
-
- 答应贵人嫔妃排名(清朝后宫位分阶级排名表)
-
2025-11-28 01:01:09
-
- 一天【学】一成语 : 狖轭鼯轩
-
2025-11-28 00:58:54
-
- 求生之路联机方法(求生之路怎么五个人联机)
-
2025-11-28 00:56:39
-
- 鬼吹灯『南海归墟』秦王照骨镜现实中真的存在吗?
-
2025-11-28 00:54:23
-
- 《人民的名义》姊妹篇来了,原班人马回归,于和伟韩雪挑大梁
-
2025-11-28 00:52:08
-
- 换一张新头像吧 大叔手绘立体漫画头像 老板气质 非同一般
-
2025-11-27 21:52:22
-
- 清明节吃青团的寓意
-
2025-11-27 21:50:07
-
- 《欢脱定律》今晚爆笑上线
-
2025-11-27 21:47:52
-
- 兼并战争的特点是什么
-
2025-11-27 21:45:37
-
- 济公是哪个朝代的人 济公是哪个朝代的人物
-
2025-11-27 21:43:22
-
- 1993年国际大专辩论会决赛
-
2025-11-27 21:41:07
-
- 清新靓丽阳光少女,多才多艺唯美动人
-
2025-11-27 21:38:52
-
- 历史上哪个朝代最先出来的(历史先有哪个朝代)
-
2025-11-27 21:36:37
-
- 朱瞻基为何坚持废后
-
2025-11-27 21:34:22
-
- 刘秀的哥哥咋念
-
2025-11-27 21:32:07



美国式禁忌一共四集,这是一部留给美国人自己反省的伦理道德大片
最新韩国电视剧(排名不分先后2025年韩剧必看指南)
盘点!顾了之合集(9本):《你是迟来的欢喜》《咬定卿卿不放松》
井川里予黑料 改名风波后,又被爆私生活混乱
认干亲到底好还是不好 认干亲有什么忌讳吗
高台最新人事任免
儿子过生日妈妈送什么礼物好
世界十大恐怖童谣,血腥玛丽用2800少女的血驻颜
Po文~《叛城》作者:弃吴钩
母女二人“共侍一夫”,只因缺爱