青岛中考第8次录取分数线公布 280分上青岛卫校
2025-12-27 09:10 来源:网络 点击:
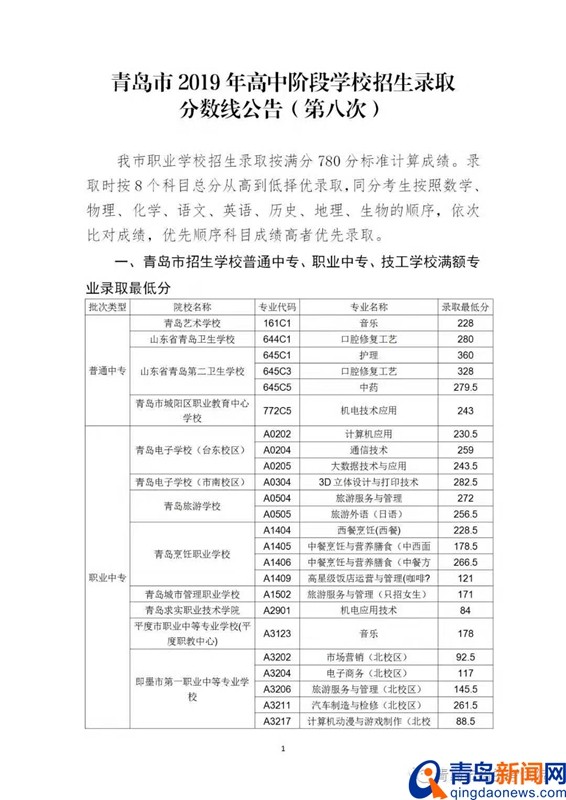
青岛中考第8次录取分数线公布 280分上青岛卫校
青岛新闻网7月27日讯(记者 于泓)今天上午,青岛市招考院发布第八次中考分数线,青岛卫校口腔修复工艺专业最低录取分280分,各中专学校录取分数线如下:





·····
相关标签:
-
- 公交379路7日起调整中途走向
-
2025-12-27 09:08:29
-
- 安倍晋三宣布7个都府县进入紧急状态 松冈李那叹闷想出去
-
2025-12-27 09:06:15
-
- 406路公交线变身纯电动公交线路
-
2025-12-27 09:04:01
-
- “双争”光荣榜|马丽娜:孝敬前公婆的好儿媳
-
2025-12-27 09:01:47
-
- 抓饭是怎么做出来的?看完被勾起馋虫来了
-
2025-12-27 08:59:32
-
- 汕昆高速必须在揭阳高铁站设置出入口
-
2025-12-27 08:57:18
-
- 湖南龙山雪后如冰雪世界
-
2025-12-27 08:55:04
-
- 高瀚宇 季肖冰组合 运动风阳光帅气
-
2025-12-27 08:52:49
-
- 「壁纸送你」一组像素风格宝可梦壁纸 拿去吧
-
2025-12-27 02:40:37
-
- 西安城北客运站提醒:4月28日下午、4月29日上午可能出现运力不足
-
2025-12-27 02:38:22
-
- 每日地理一题 黄土塬、黄土峁、黄土墚是怎么形成的?
-
2025-12-27 02:36:08
-
- 刘亦菲被PS成甄嬛 美如桃花,你们觉得呢?
-
2025-12-27 02:33:54
-
- 诗歌|迷彩的青春——一名新兵的成长日记
-
2025-12-27 02:31:39
-
- 少时泰妍领奖摔下舞台 公司回应并无大碍
-
2025-12-27 02:29:25
-
- 山西省2024年普通高校招生艺术类美术与设计类专业考试成绩揭晓
-
2025-12-27 02:27:11
-
- 林宥嘉巡回演唱会北京站举行
-
2025-12-27 02:24:56
-
- 公主儿童简笔画,真的好可爱哦
-
2025-12-27 02:22:42
-
- 作为书法爱好者,你认为写狂草怎样才能写出狂态?
-
2025-12-27 02:20:28
-
- 中国联通推冰神卡套餐:99元享全国无限流量
-
2025-12-26 20:12:35
-
- 小黄鸡发射表情包|发射爱心、发射网球、发射猪
-
2025-12-26 20:10:20



美国式禁忌一共四集,这是一部留给美国人自己反省的伦理道德大片
最新韩国电视剧(排名不分先后2025年韩剧必看指南)
盘点!顾了之合集(9本):《你是迟来的欢喜》《咬定卿卿不放松》
井川里予黑料 改名风波后,又被爆私生活混乱
儿子过生日妈妈送什么礼物好
认干亲到底好还是不好 认干亲有什么忌讳吗
世界十大恐怖童谣,血腥玛丽用2800少女的血驻颜
2023年世界上最有钱的十座城市,里面每一个人都是百万富翁!
母女二人“共侍一夫”,只因缺爱
Po文~《叛城》作者:弃吴钩