2025年全国征兵报名时间已出!应征入伍视力要求有哪些?
2025年全国征兵报名时间已出!应征入伍视力要求有哪些?
2025年征兵工作的正式启动!无数怀揣着军营梦想的年轻人正积极筹备,希望能在国家的召唤下,贡献自己的力量。然而,视力问题,尤其是近视,成为了许多有志青年实现军营梦的绊脚石。对于近视朋友们来说,提前进行视力矫正手术,确保视力达标,是顺利应征的关键一步。今天整理了征兵报名时间、视力要求及近视手术相关事项,帮助大家更好地规划自己的参军之路!

2025年全国征兵报名时间
男兵应征报名时间
上半年:2024年12月1日至2025年2月10日24时
下半年:2024年12月1日至2025年8月10日24时
女兵应征报名时间
上半年:2025年1月1日至2025年2月10日24时
下半年:2025年7月1日至2025年8月10日24时
以上信息均来源于全国征兵网(https://www.gfbzb.gov.cn/)

2025年征兵视力要求
视力要求是征兵体检中的重要一环,对于近视的朋友来说,了解并满足视力要求至关重要。《应征公民体格检查标准》对视力有着明确的规定:

裸眼视力标准
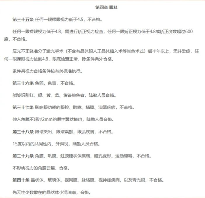
任何一眼裸眼视力低于4.5,不合格。
任何一眼裸眼视力低于4.8,需进一步进行矫正视力检查。
矫正视力标准
任何一眼矫正视力低于4.8,或矫正度数超过600度,不合格。
屈光不正经准分子激光手术(不包括人工晶体植入术等)后半年以上,无并发症,任何一眼裸眼视力达到4.8,眼底检查正常,除条件兵外合格。
条件兵视力要求
条件兵的视力合格条件按照相关特定标准执行。
近视手术与参军时间规划
近视手术提前多久做?
近视手术并非随到随做,而是需要经过一系列严谨的术前检查,评估眼部条件,确定手术方案。因此,对于有参军意向的近视青年,建议至少提前半年进行手术,以确保术后有足够的时间进行恢复和复查,避免因手术恢复期而错过征兵体检。
建议时间点:如果计划下半年应征,建议在2025年1月前完成近视手术。
术后影响与恢复
体检影响:近视手术后,如果恢复良好且符合视力要求,是不会影响参军体检的。但术后恢复期内,应严格遵守医嘱,避免剧烈运动和过度用眼,以免影响手术效果和恢复速度。
体能训练:手术后,只要注意保护眼睛,避免碰撞,正常的参军体能训练是可以进行的。
为何提前半年手术?
视力稳定:虽然近视手术后视力恢复较快,但个体差异、手术方式等因素可能导致视力恢复时间有所不同。提前半年手术,可以确保视力水平趋于稳定,提高通过体检的把握。
恢复时间充足:充足的恢复时间有助于减少手术风险,提高手术成功率,确保视力达到理想状态。
近视手术注意事项与准备
术前检查
停戴隐形眼镜:习惯佩戴隐形眼镜的朋友需特别注意,术前需停戴一段时间。软性隐形眼镜需停戴1周,软性散光型角膜接触镜及日戴型硬镜角膜接触镜需停戴3周,角膜塑形镜需停戴3个月。
全面检查:术前需进行详细的眼部检查,包括角膜厚度、角膜曲率等,确保眼部条件适合手术。
手术与恢复
手术方式选择:根据个人眼部条件,选择适合的手术方式,如LASIK、LASEK、SMILE等。
术后用药与复查:术后需遵循医嘱用药,并定期进行复查,确保手术效果,及时发现并处理任何异常情况。
术后护理
术前应充分了解手术过程、风险及预期效果,保持平和的心态。术后应避免剧烈运动,保持眼部清洁,避免揉眼,按医嘱使用眼药水等。

视力问题是许多有志青年参军路上的拦路虎,但通过提前规划、科学矫正,完全有可能克服这一障碍。对于近视的朋友来说,了解征兵视力要求,合理安排手术时间,严格遵守医嘱进行术前准备和术后恢复,是实现军营梦的关键。希望本文能帮助大家更好地规划参军之路,祝愿每一位有志青年都能顺利实现自己的军营梦想!
下一篇:没有了
-
- 央视端午节晚会,寓教于乐,赵雅芝和孟庭苇亮相,七对合唱养眼
-
2026-03-27 13:45:00
-
- 我是一个独守空房的女人,
-
2026-03-27 13:42:46
-
- 文科热门专业出炉!会计学第二,法学第三,第一名太意外!
-
2026-03-27 13:40:32
-
- 陕西警察学校有哪些?目前有陕西警官职业学院,值得报考
-
2026-03-27 13:38:17
-
- 木村锁:木村政彦和Helio Gracie的对决
-
2026-03-27 13:36:03
-
- 花衬人艳、人比花娇,19种绝美头花DIY教程
-
2026-03-27 13:33:48
-
- 当前社会面临的三大主要问题!
-
2026-03-27 13:31:34
-
- 当年美国庄园主种棉花是如何“强迫劳动”的?
-
2026-03-27 13:29:20
-
- 早安,烟台(02月09日)——今年烟台将改造393个老旧小区
-
2026-03-27 13:27:05
-
- 教大家如何用一个苹果手机赚回一个苹果手机,方法很简单丨苹果
-
2026-03-27 07:36:12
-
- 赌王之子何猷君:我不是来炫富的,我是来卷死你们的!
-
2026-03-27 07:33:58
-
- 新规出台后快递员批量辞职:行业洗牌还是机遇逃离?
-
2026-03-27 07:31:43
-
- 电动车续航200公里真实吗?48伏和60伏电池能续航多远?答案来了
-
2026-03-27 07:29:29
-
- 等你赴约!2025兰州马拉松报名正式启动
-
2026-03-27 07:27:15
-
- 怎么选3款小排量通路型摩托车剖析,本田150对比雅马哈飞致150
-
2026-03-27 07:25:01
-
- 2美元钞票上的美国总统:起草《独立宣言》,被评为最伟大的凡人
-
2026-03-27 07:22:46
-
- 与上海越走越近的苏州,还能回到南京的怀抱吗?
-
2026-03-27 07:20:32
-
- 数据显示:30至40岁未婚男女比例大幅提高,这是为什么呢?
-
2026-03-27 07:18:17
-
- 盘古的传说与文化象征:从神话到信仰
-
2026-03-27 07:16:03
-
- 「国宝」青铜器何尊的由来
-
2026-03-27 04:22:31



美国式禁忌一共四集,这是一部留给美国人自己反省的伦理道德大片
女生怎么奖励自己 女生奖励自己的技巧
盘点!顾了之合集(9本):《你是迟来的欢喜》《咬定卿卿不放松》
最新韩国电视剧(排名不分先后2025年韩剧必看指南)
井川里予黑料 改名风波后,又被爆私生活混乱
儿子过生日妈妈送什么礼物好
世界十大天体海滩,在这里不穿衣服才是正常的
五本病弱男主甜宠文!《成为病弱皇子的心头娇》《投喂病弱男配》
世界十大恐怖童谣,血腥玛丽用2800少女的血驻颜
母女二人“共侍一夫”,只因缺爱