嗨吃家酸辣粉真假李逵品牌之争,创始人张顺心发声
嗨吃家酸辣粉真假李逵品牌之争,创始人张顺心发声

“嗨吃家”酸辣粉的前世今生
酸辣粉集麻、辣、鲜、香、酸、爽,美味于一身,深受吃货们的喜爱。酸辣粉本是川渝一带的地方名吃。2017年夏天“嗨吃家”创始人张顺心和朋友在重庆考察,善于发现商机的她,一下子就被这种,吃着辣,心里爽的小吃所吸引,通过几百次的实验测试,终于于2018年3月正式规模化投放市场。

张顺心不顺心,嗨吃家酸辣粉真假李逵品牌之争,创始人张顺心发声
土生土长的,四川“川妹子”正式出川,被张顺心命名为“嗨吃家”酸辣粉,并于2018年3月1日申请了“嗨吃家”商标注册。自此“嗨吃家”酸辣粉开始在中原大地上,生根发芽,开花结果,扬名四海。
张顺心不顺心,嗨吃家酸辣粉真假李逵品牌之争,创始人张顺心发声
据河南省食品工业协会统计资料显示,在河南以酸辣粉为主导的食品企业有50多家。全国80%的酸辣粉是“河南造”,目前河南已经形成了酸辣粉的原料种植、加工、配料、设备、包装全产业的发展链条,构成百亿级的食品产业。在市场上畅销的主要有:嗨吃家、丽星、食族人、九月天等品牌。生产企业主要集中在焦作、新乡、郑州、开封、商丘等地。

而由张顺心独创的“嗨吃家”酸辣粉品牌,以味美爽口深受吃货喜爱而畅销全国各地。但随着产品的热销,市场上开始出现一些仿冒的山寨版产品,不仅抢占了部分市场份额,还严重的影响到公司声誉。为此,创始人张顺心,于2018年3月1日申请了“嗨吃家”商标注册,并先后于2018年7月9日成立了河南嗨吃家贸易有限公司,于2019年4月10日成立了嗨吃家食品科技有限公司。嗨吃家产品在线上,天猫嗨吃家旗舰店,抖音嗨吃家官方旗舰店,拼多多嗨吃家官方旗舰店,京东嗨吃家自营旗舰店,及线下全国零售渠道都有销售。
张顺心不顺心,嗨吃家酸辣粉真假李逵品牌之争,创始人张顺心发声
张顺心不顺心,嗨吃家酸辣粉真假李逵品牌之争,创始人张顺心发声
附:嗨吃家食品科技有限公司声明。


嗨吃家供应链管理有限公司,是独立法人,独立经营、财务单独核算,公司法定代表人是李建雯。张顺心是嗨吃家食品科技有限公司的董事长,也是股东之一,其中的43类、35类“嗨吃家”商标授权给嗨吃家供应链管理有限公司使用,嗨吃家食品科技有限公司从不干预嗨吃家供应链管理有限公司独立的经营管理。
河南嗨吃家食品集团有限公司成立于2021年2月20日,法定代表人金航,其后控制人是郭某。郭某通过控制的相关公司EY购买29类,30类商标,开始生产,销售“嗨吃客’'嗨呢家’酸辣粉系列产品,而非嗨吃家食品科技有限公司生产的“嗨吃家”酸辣粉品牌。
以上这两家公司,都不是嗨吃家食品科技有限公司的分支。嗨吃家食品科技有限公司之所以答应督促协助嗨吃家供应链管理有限公司解决加盟商的问题,完全是处于保护嗨吃家品牌的目的。
张顺心不顺心,嗨吃家酸辣粉真假李逵品牌之争,创始人张顺心发声
张顺心不顺心,嗨吃家酸辣粉真假李逵品牌之争,创始人张顺心发声
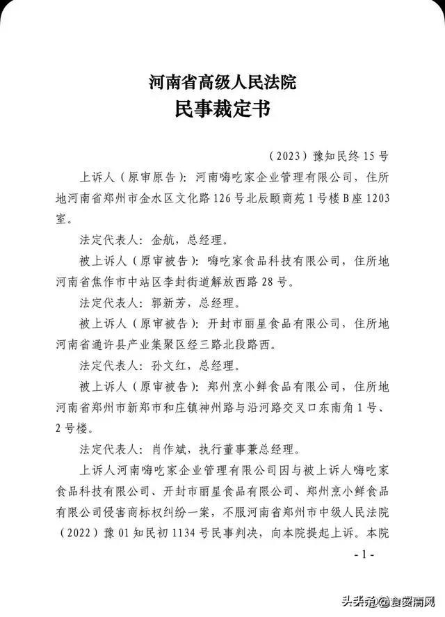
附:2021年,河南省高院二审判决裁定书。


目前有个别不良商家借机傍品牌,蹭流量炒作。请相关公众擦亮双眼,不要受不良商家的诱导。
张顺心及嗨吃家食品科技有限公司在此严正声明,对恶意诋毁嗨吃家品牌的不良商家,我公司将适时采取措施追究其相应的法律责任!
本文资料由“嗨吃家”食品有限科技公司提供。未经允许,禁止转载。
-
- 大决战2:淮海战役
-
2026-02-25 03:41:47
-
- 陈艾森|陈大包|跳水系列|帅哥腹肌体育生
-
2026-02-25 03:39:33
-
- 幼升小看过来!石门实验学校9月起招小学生啦~
-
2026-02-25 03:37:19
-
- 人生发财靠康波!把握经济周期规律,你将无往不胜
-
2026-02-25 03:35:04
-
- 刘涛才是真正的时尚消化剂!华丽古装穿出强大气场,看着好养眼
-
2026-02-25 03:32:50
-
- 点赞丨成都至西安只需4小时!西成高铁高颜值“动妹”美翻(组图)
-
2026-02-25 03:30:36
-
- 郑爽家庭背景起底,12岁离家学艺,从出道到“疯爽”她经历了啥
-
2026-02-24 21:18:17
-
- 有人说:重庆的房价在未来5年会超过北上广?真的会这样吗?
-
2026-02-24 21:16:03
-
- 实探!带你看看航拍视角下的安庆十四中学区
-
2026-02-24 21:13:49
-
- 今年春节不一样:三大特点让人欢喜让人愁,快来看看
-
2026-02-24 21:11:34
-
- 解读:“穷不走亲,富不还乡”背后的真相!社交处世的黄金法则!
-
2026-02-24 21:09:20
-
- 第6代“古井贡酒·年份原浆”献礼版,百元价格带的“市场整合者”?
-
2026-02-24 21:07:06
-
- AI绘图斗破苍穹之-云韵绝美图集(六)
-
2026-02-24 21:04:52
-
- 2023双十一成交额数据 淘宝天猫京东双11销售额有多少?
-
2026-02-24 21:02:37
-
- 129师有2个旅,为什么陈赓的386旅名震天下,385旅却默默无闻?
-
2026-02-24 21:00:23
-
- “没有鱼丸不成席”,教你家常版鱼丸做法,鲜美不腻适合过年吃
-
2026-02-24 20:58:09
-
- 点评《水浒》人物之——黄信
-
2026-02-12 13:26:06
-
- 1962年中印战争:中国解放军横扫印军,完全碾压,厉害了我的国
-
2026-02-12 13:23:52
-
- 【音乐技巧】吉他如何科学更换琴弦,搞一下不就知道了!
-
2026-02-12 13:21:38
-
- 涨姿势:还不知道亚洲四大邪术?那你就OUT了!
-
2026-02-12 13:19:23



美国式禁忌一共四集,这是一部留给美国人自己反省的伦理道德大片
女生怎么奖励自己 女生奖励自己的技巧
盘点!顾了之合集(9本):《你是迟来的欢喜》《咬定卿卿不放松》
最新韩国电视剧(排名不分先后2025年韩剧必看指南)
井川里予黑料 改名风波后,又被爆私生活混乱
儿子过生日妈妈送什么礼物好
世界十大天体海滩,在这里不穿衣服才是正常的
世界十大恐怖童谣,血腥玛丽用2800少女的血驻颜
认干亲到底好还是不好 认干亲有什么忌讳吗
母女二人“共侍一夫”,只因缺爱