花旗突发公告:信用卡将无法交易
花旗突发公告:信用卡将无法交易

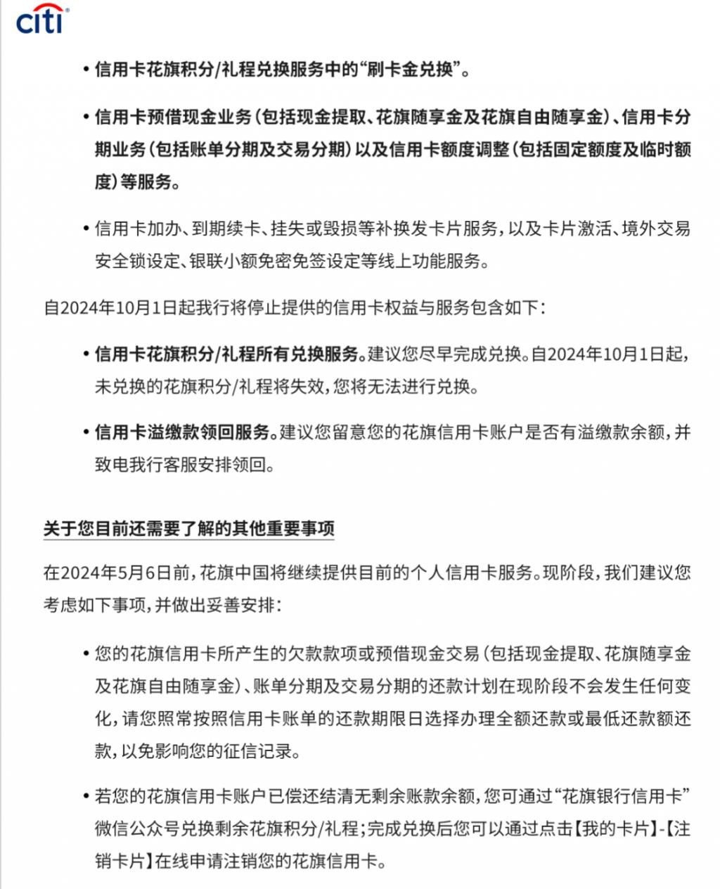
1 月 23 日,花旗银行 ( 中国 ) 有限公司发布《有关花旗在中国内地个人银行信用卡业务的重要通知》显示,自 2024 年 5 月 6 日起,花旗中国个人信用卡将停止交易功能,届时将无法继续用于消费支付等交易用途。同时该行将逐步停止提供相关产品权益与服务。


花旗银行官网公告截图
该通知还强调,此项变动是花旗在中国市场退出个人银行业务的一部分,花旗在中国的对公业务不受影响。
据悉,花旗中国已与富邦华一银行有限公司 ( " 富邦华一银行 " ) 达成协议,将向其转让花旗中国个人银行信用卡还款服务停止后仍未结清的信用卡分期还款余额或欠款款项 ( " 应收账款权利 " ) 。
后续,在花旗中国个人信用卡还款服务截止日后,涉及到的仍未结清的信用卡分期还款余额或欠款款项,需要在约定时间 ( " 交割日 " ) 后,向富邦华一银行进行后续还款。

花旗将大幅裁员 2 万人
近日,华尔街多家大型银行公布去年四季度财报,花旗集团当季净亏损 18.39 亿美元,较前一季度扭盈为亏;富国银行当季实现净利润 34.46 亿美元,环比下降 40%。
面对去年四季度亏损,花旗银行决定裁员约 2 万人 " 节流 "。花旗银行表示,此次裁员可能造成 18 亿美元的成本,但到2026 年裁员结束后,花旗集团每年有望节省 25 亿美元。(相关报道:)
花旗集团首席执行官简 · 弗雷泽直言," 业绩表现非常令人失望 ",但他强调说,花旗集团在组织架构简化和执行战略方面取得实质性进展,预计 2024 年将是 " 一个转折点 "。
华尔街对冲基金经理对 21 世纪经济报道记者表示,导致去年四季度华尔街大型银行业绩下滑的最重要因素,不是缴纳特别费用,而是美国经济降温导致信贷需求下滑,加之企业个人信贷坏账增加,正令银行信贷利息收入趋减与坏账拨备增加,吞噬更多利润。
来源:花旗银行官网、21 世纪经济报道(陈植)
SFC
本期编辑 江佩佩
21 君荐读

-
- 安吉丽娜朱莉和皮特(安吉丽娜朱莉谈起和皮特分手)
-
2025-10-17 09:02:55
-
- 什么是艺人统筹(艺人统筹要学什么专业)
-
2025-10-17 09:00:40
-
- 山岗与山冈的读音(冈怎么读?冈的读音和意思)
-
2025-10-17 08:58:25
-
- selina烧伤前后对比照 烧伤痊愈之后结婚了
-
2025-10-17 08:56:10
-
- 《火影忍者》开启最强瞳术“轮回写轮眼”到底需要哪些条件?
-
2025-10-17 08:53:55
-
- 世界上最可怕的恐龙,生存于白垩纪最末期(霸王龙)
-
2025-10-17 08:51:40
-
- 荔湾广场八副棺材来历主人是谁 那么邪门共死了多少人
-
2025-10-17 08:49:25
-
- 情系家乡!110 岁开国少将张力雄向福建上杭捐赠图书和奖学助学金
-
2025-10-17 06:50:06
-
- 刚刚,知名女星道歉!
-
2025-10-17 06:47:52
-
- 名医面对面|专家王义军谈冬季风湿病最易与这种疾病混淆
-
2025-10-17 06:45:37
-
- 具荷拉龙亨俊什么时候分手的 视频威胁还打人简直hi人渣
-
2025-10-17 06:43:22
-
- 户外顶级抓绒衣推荐
-
2025-10-17 06:41:07
-
- DNF:玩家大量流失终于引起策划重视,冒险家回归就送顶级装备
-
2025-10-17 06:38:52
-
- 中方要求以色列严肃调查和追责所有人道工作者遇袭事件
-
2025-10-17 06:36:37
-
- 因琐事杀害弟弟、弟媳及一村干部,金汉君,已被执行死刑!
-
2025-10-17 06:34:22
-
- 蔚来汽车2025款最新款价格(蔚来ES7最新谍照)
-
2025-10-17 06:32:07
-
- 网友吵翻!上海迪士尼又上热搜,一女游客情绪失控 : “打死我”
-
2025-10-17 06:29:52
-
- 廷尉相当于现在什么官(中国古今官职对照表)
-
2025-10-17 04:30:32
-
- 女博士与武教头的爱情,浪漫又励志!
-
2025-10-17 04:28:18
-
- 三观是什么意思具体指哪三观的内容 三观不正的孩子怎么教育
-
2025-10-17 04:26:03



阿里职级体系(一文了解阿里腾讯)
服务商博观瑞思CEO蔡启东:让品牌在抖音电商实现品效合一_ZAKER新闻
美国饮食文化习惯(美国的饮食习惯)
“一个金茂府”已经不够打了
世上最贵的马种,居然是出自这个国家!
牌子面膜全球十大排名(最好用的10大顶级面膜品牌)
新西兰附近太平洋海域首次拍摄到三种会发光的鲨鱼:铠鲨、灯笼乌鲨和南方乌鲨
余额宝规模2025(余额宝规模最新数据2025年)
现在农村土鸡蛋多少钱一个?(农村土鸡蛋多少钱一斤)
《无限挑战》明日起无限期停播!